[ATmega128] LED 예제2
해당 예제는 WinAVR 컴파일러 환경에서 동작합니다.
이번 예제는 스위치 여러 개로 LED 여러 개를 컨트롤 하는 예제이다. LED가 켜지면 순차적으로 LED가 켜졌다가 꺼지도록 한다.
가장 위 입력은 LED를 켜고 끄는 ON/OFF 스위치이고 그 다음은 LED가 바뀌는 데 걸리는 시간을 줄이고 다른 스위치는 LED가 바뀌는 데 걸리는 시간을 늘리는 스위치이다.
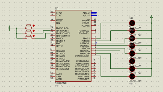
회로도

소스코드
#define F_CPU 16000000
#include <avr/io.h>
#include <util/delay.h>
unsigned char led_on = 0; //led_on이 1이면 led를 동작하도록 하기 위한 변수
unsigned char led = 0xfe; //PD0의 LED만 켜지게 하기 위한 초기값
int delay_time = 10;
void delay(int delay_time){ //delay_time 변수 값만큼 50ms씩 delay
while(delay_time--){
_delay_ms(50);
}
}
void main(){
DDRD = 0x00; //PD2~0을 입력으로 설정
DDRB = 0xff; //PB7~0을 출력으로 설정
PORTD = 0x07; //풀업저항을 사용하기 위해 PORTD2~0 = 1
PORTB = 0xff; //PORTB의 초기값 설정
unsigned char key;
while(1){
key = PIND & 0x07; //PIND와 들어온 신호를 비교
switch(key){ //button이 GND와 연결되어 있어서 눌리면 0 열려있으면 1의 값이 입력
case 0b00000110: //PD.0과 연결된 버튼이 눌린 경우
led_on=~led_on; //led_on을 스위칭
break;
case 0b00000101: //PD.1과 연결된 버튼이 눌린 경우
if(led_on){ //LED가 꺼졌다가 다시 켜졌을 때 delay_time이 꺼지기 전의 값을 유지하기 위한 조건문
if(delay_time>1){
delay_time--;
//delay 하는 횟수를 감소
}
}
break;
case 0b00000011: //PD2와 연결된 버튼이 눌린 경우
if(led_on){
if(delay_time<21){
delay_time++; //delay 하는 횟수를 증가
}
}
break;
}
if(led_on){
PORTB=led; //PORTB에 led값을 출력
delay(delay_time); //delay_time * 50ms 만큼 delay
if(led==0x7f) //PB7과 연결된 LED가 켜진 경우
led=0xfe; //led를 초기값으로 설정
else
led=(led<<1)|0x01; //led 변수를 한칸씩 shift하면서 0번 비트를 1로 세트한다.
}
else
PORTB=0xff; //led_on이 0인 경우 led를 모두 끔
_delay_ms(200);
}
}
이전 예제와 마찬가지로 스위치는 GND와 연결되어 있고 LED는 Vcc와 연결되어 있다. 입력 값을 확인하기 위해서 PIND & 0x07을 해주어서 하위 3비트의 입력값을 비교하고 해당 스위치에 맞는 동작을 한다.
스위치에 따른 동작이 끝나면 led_on 플래그가 1이면 다음 LED를 켜고 다음에 켜질 LED를 led변수에 입력한다. << 연산은 이진수를 왼쪽으로 쉬프트하는 연산기호이다.
delay 함수를 따로 선언해 준 이유는 _delay_ms() 함수가 입력값으로 변수를 받지 않아서이다. x = 1이고 _delay_ms(x)를 하게 되면 에러가 발생하므로 적당한 ms를 설정하고 반복 횟수로 지연 시간을 조절해야 한다.
주의할 점
이 예제에서는 여러 개의 키가 동시에 눌리는 경우에 동작이 되지 않는다. 이런 경우를 위해서 나중에 인터럽트에 대해서 공부하게 된다. while문 마지막에 LED가 꺼진 경우 200ms의 delay를 주게 되었는데 이것은 버튼을 눌렀다가 떼기 전에 다시 while문의 처음으로 돌아가서 여러 번 눌린 것으로 인식될 수 있기 때문이다. 이것 또한 인터럽트를 적용하고 입력 방식을 변경하면 해결할 수 있다.
'임베디드 > ATmega128' 카테고리의 다른 글
| [ATmega128] GPIO 활용 - 7 세그먼트 (0) | 2021.10.02 |
|---|---|
| [ATmega128] GPIO 활용 - LED 예제1 (0) | 2021.10.02 |
